第十届广东专利奖申报指南新变化
清远科技服务 2022-12-05 16:36 发表于广东
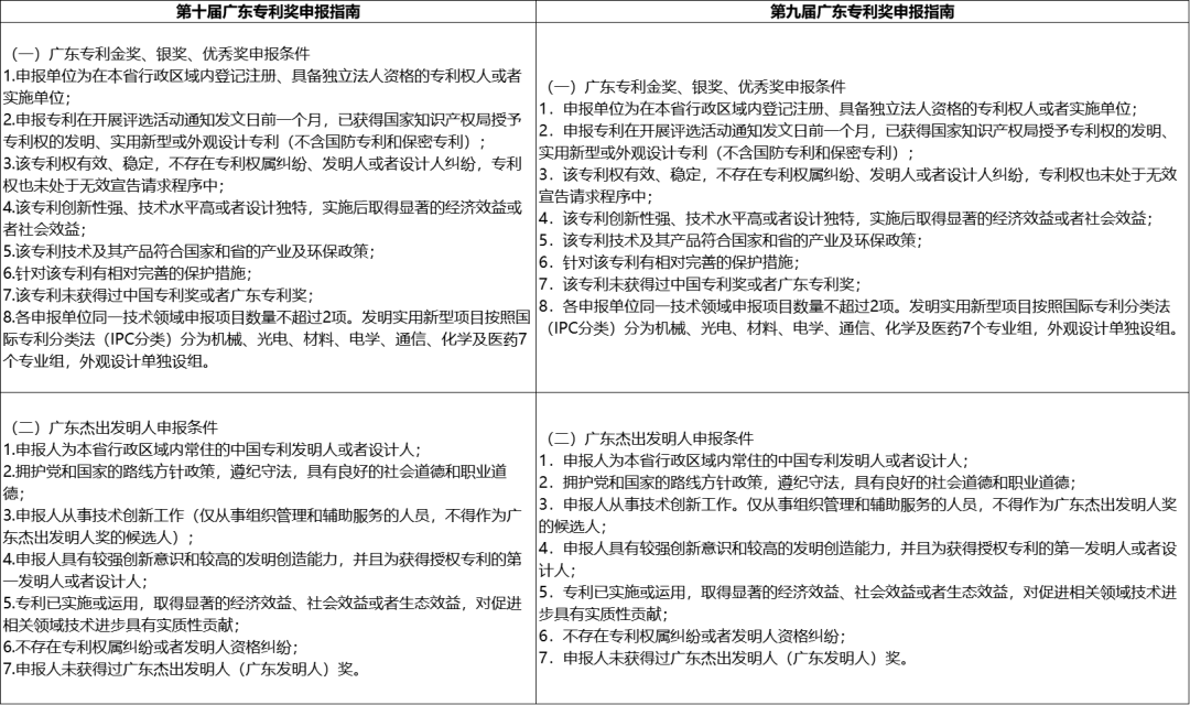
2022年11月27日,广东省市场监督管理局发布了《关于开展第十届广东专利奖评选的通知》,现整理了第十届和第九届的申报指南进行对照(注意标红为变化部分),供参评单位和发明人参考。

一、广东专利奖奖项设置

二、申报条件

三、申报材料

四、申报与推荐

今年的申报指南较去年变化不大,值得注意的是,今年申报广东杰出发明人的申报书填写及附件材料将一并在系统中完成。
文章来源:广东省市场监督管理局
雄关漫道 携手共跃
清远市高新技术产业协会成立于2013年,是5A级社会组织,国家级创新典范—“创新中国•2018创新服务机构”、清远市科技创新先进单位、“创新清远”科学技术奖设奖机构。协会致力于整合各方资源,搭建高新技术产业综合服务平台,为我市经济社会高质量发展贡献力量!
科泰集团(m.1ys1w.cn) 成立13年来,致力于提供高新技术企业认定、名优高新技术产品认定、省市工程中心认定、省市企业技术中心认定、省市工业设计中心认定、省市重点实验室认定、专精特新中小企业、专精特新“小巨人”、专利软著申请、研发费用加计扣除、两化融合贯标认证、科技型中小企业评价入库、专利奖、科学技术奖、科技成果评价、科技成果转化等服务。关注【科小泰】公众号,及时获取最新科技项目资讯!
阅读全文
免责声明:转载此文是出于传递更多信息之目的。若有来源标注错误或侵犯了您的合法权益,请作者持权属证明与本网联系,我们将及时更正、删除,谢谢您的支持与理解。
- 上一篇:第十届广东专利奖答疑大全问与答(二)
- 下一篇:第二十四届中国专利奖申报特点说明解析
视频专栏
-
栏目ID=3的表不存在(操作类型=0)






